PG电子 - 特殊成绩特殊官网入口
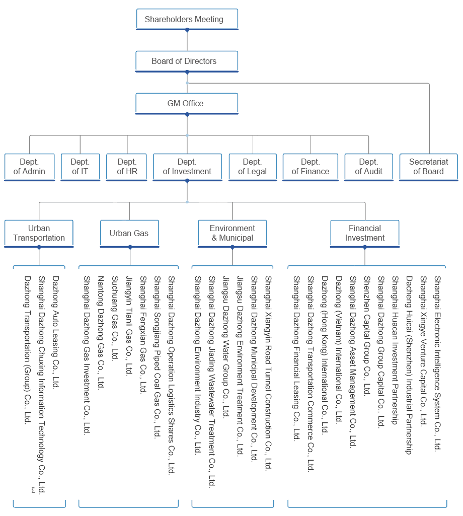
Organizational Structure
【网站地图】
【sitemap】